油中有水怎么办?用聚结脱水滤油机_新乡市风暴娱乐滤器股份有限公司
新乡市风暴娱乐滤器股份有限公司
400-0089-277
主页 > 案例中心 >
油中有水怎么办?用聚结脱水滤油机
油中有水怎么办?用聚结脱水滤油机

油中有水怎么办?用聚结脱水滤油机

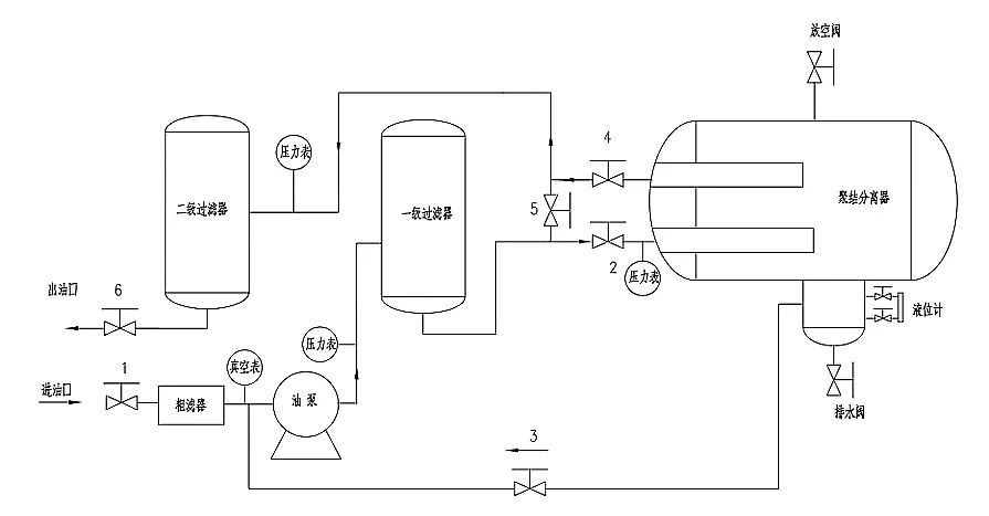
聚结脱水滤油机共有五级过滤系统,集精密过滤及高效脱水两种功能为一体,脱水效率高、能力强,尤其适应于对油液中大量的水进行分离。

通过颗粒过滤系统的过滤,可将介质的清洁度稳定地控制在系统要求的状态,以保证油液的清洁度。



设备咨询 在线留言

当油液流经聚结分离器时,在其内部经历过滤、聚结、沉降、分离四个过程阶段,实现滤除颗粒污染物、脱出水分的功能。

2

油液首先从内向外流经聚结滤芯,聚结滤芯亲水性好,是由特殊玻璃纤维及其他合成材料组成的,专门针对油液脱水配制而成,具有过滤颗粒污染物、聚结水分的双重功能。3

外面的破乳聚结层将油液中的微小水滴聚结成水珠,尺寸较大的水珠依靠自身的重力沉降到积水槽,尺寸较小的水珠来不及沉降就会被油液挟带着流向分离滤芯。

4

image

聚结脱水滤油机可通过更换不同材料的滤芯来适应不同的介质:

■ 汽油、煤油、柴油、等各种燃油

■ 机油和其他低粘度液压油、润滑油

■ 中等粘度液压油、润滑油

■ 过滤介质粘度较大的,可增加加热器。


现场应用案例

5

应用领域

电力

钢铁

化工

造纸

相关设备

精品案例

  • 风暴娱乐 | 自洁式空气过滤器在广西某钢铁厂高炉鼓风站工程应用项目案例

    风暴娱乐 | 自洁式空气过滤器在广西某钢铁厂高炉鼓风站工程应用项目案例

  • 风暴娱乐 | 水处理基础单元:多介质过滤器应用指南

    风暴娱乐 | 水处理基础单元:多介质过滤器应用指南

  • 风暴娱乐 | 介质过滤器工作原理与排污故障排查指南

    风暴娱乐 | 介质过滤器工作原理与排污故障排查指南

  • 【案例】某数据中心自清洗过滤器运行制冷系统项目

    【案例】某数据中心自清洗过滤器运行制冷系统项目

在线留言

在线
咨询

客服热线400-0089-277

AI-icon